猫の飼い主の皆さんへ
不妊去勢手術をしましょう
猫は年に2、3回出産し、すぐに増えてしまいます。
処分される子猫を減らすために、絶対に必要なことです。
飼い猫は室内で飼いましょう
飼い猫を室内で飼うことで、交通事故や感染症から守ることができ、近所とのトラブルの心配もなくなります。
絶対に捨てないでください
動物を捨てる行為は「動物の愛護及び管理に関する法律」に違反し、内容によっては100万円以下の罰金を科せられる犯罪です。
飼い主のいない猫への無責任な餌やりはやめましょう
猫は繁殖力がとても強く、無責任に餌やりをすると、さらに猫の数を増やすことになり、フン尿や鳴き声などの近隣トラブルの原因となります。
飼い主のいない猫にエサを与える場合は、次のことを守り、近隣住民とのトラブルが発生しないように心がけましょう。
- 近隣住民の理解を得る
- 不妊去勢手術をする
- 餌の食べ残しはすぐに片づける
- 餌場のすぐ近くにトイレを置く
- 周辺環境の美化に努める
不妊去勢手術のメリット
- 数が増えない
- 鳴き声やけんかが減る
- マーキングによる尿のにおいが軽減される
- 繁殖のストレスから解放され、穏やかになる など
地域猫活動 人と猫の共生
環境省の住宅密集地における犬猫の適正飼養ガイドラインより抜粋
地域猫とは
地域の理解と協力を得て、地域住民の認知と合意が得られている、特定の飼い主のいない猫。
その地域にあった方法で、飼育管理者を明確にし、飼育する対象の猫を把握するとともに、エサやりやふん尿の管理、不妊去勢手術の徹底、周辺美化など地域のルールに基づいて適切に飼育管理し、一代限りの生を全うさせます。

地域猫活動の目的
「猫を助けたい方」と「猫に困っている方」が、飼い主のいない猫に関する問題を地域の共通課題として捉え、お互いの歩み寄りにより地域住民の間で合意し、長期的な視点で地域から飼い主のいない猫を減らしていくことを目的としています。
地域猫活動ガイドライン(冊子版)
令和2年度より地域猫活動支援事業がスタートしました
「地域猫活動」とは、地域住民の合意のもと、その地域にお住まいの活動を行おうとする住民(活動グループ)が主体となって不妊虚勢手術や一定のルールに基づいた餌やり、トイレの管理などを行うことにより、猫による生活環境被害を軽減しつつ、猫に一代限りの生を全うさせ、数年かけて地域から飼い主のいない猫を減らしていく環境美化活動のための取組みです。
市は、地域の勉強会や不妊去勢手術費用(全額)など、地域グループの活動支援を行います。
活動のポイント
- 猫をただかわいがるのではなく、「管理する」活動です。
- 猫に不妊去勢手術をして、繁殖を防ぎます。
- 個人ではなく、地域の合意を得てグループで行います。
- エサ・トイレを管理し、周辺の環境を清潔に保ちます。
実施にあたっては、地域猫活動を十分に実施できるか確認するため、市との協議が必要です。希望する人は、循環型社会推進課までお尋ねください。
地域猫活動団体(活動グループ)について
1要件
地域猫活動団体 団体要件の申出書(様式)(エクセル:14.3キロバイト) 
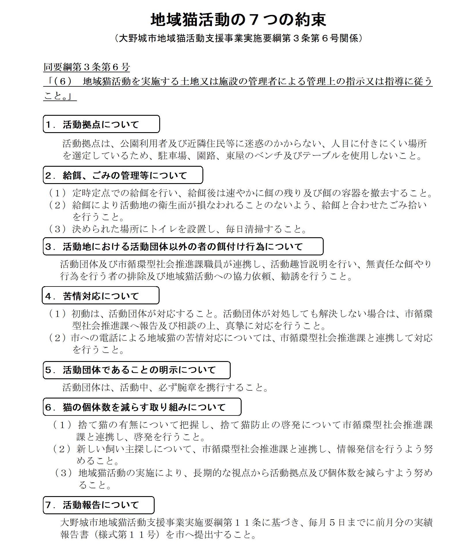
2約束事
地域猫活動の7つの約束(ワード:28.7キロバイト) 
3登録状況(現在12団体)
4要綱(様式一体)
大野城市地域猫活動支援事業実施要綱(令和2年3月31日要綱第29号)(ワード:793.6キロバイト)
さくらねこ無料不妊手術事業について
大野城市では、公益財団法人どうぶつ基金が不妊手術・ワクチン・ノミ駆除薬の費用を全額負担する「さくらねこ無料不妊手術事業」に参加し、地域猫活動を行うボランティア団体等と連携してTNR事業を行います。
「さくらねこ無料不妊手術事業」とは、飼い主のいない猫に対し「さくらねこTNR(Trap/捕獲し、Neuter/不妊去勢手術を行い、Return/元の場所に戻す、その印として耳先をさくらの花びらのようにV字カットする)」を実施することで繁殖を防止し、「地域の猫」「さくらねこ」として一代限りの命を全うさせ、飼い主のいない猫に関わる苦情や殺処分の減少に寄与する活動です。